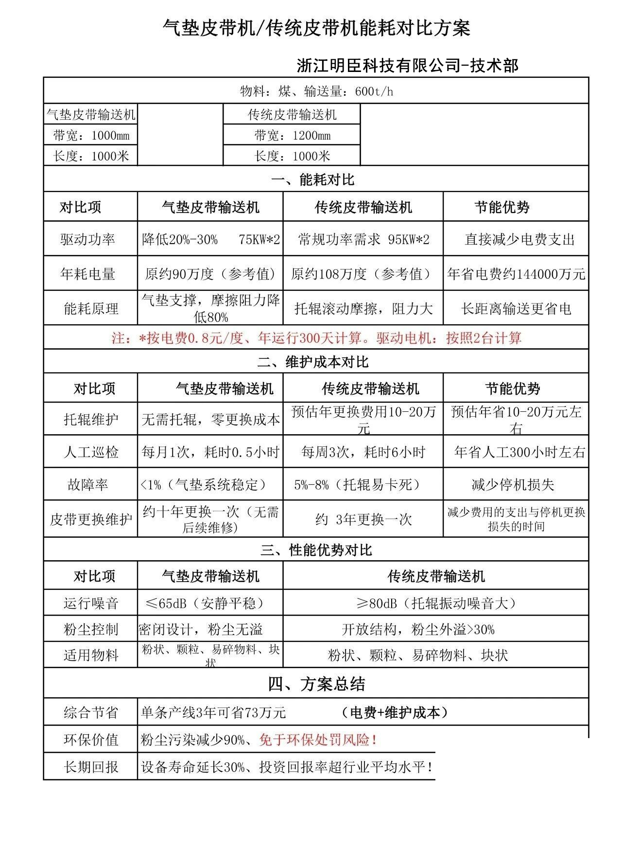
系统特点及应用范围
气悬浮带式输送机”利用薄气膜支承输送带。其工作原理为:通过离心式风机将具有一定压力的空气流送入气室, 气流经过盘槽上的排气小孔,进入胶带与盘槽之间,由于空气具有一定的粘性,在其流经胶带与盘槽之间的过程中,便形成了一层薄而稳定的气膜,这层气膜将胶带及其上的物料浮起, 同时还起到润滑剂作用,使滚动摩擦变为以空气为介质的流体摩擦,减小运行阻力……
气悬浮带式输送机”适用于:块状、粒状、粉状等松散物料的输送,广泛应用于“煤炭、冶金、建材、粮食、化工、港口、电力”等行业……
行 业 存 在 的 问 题
1.通廊中充满灰尘,环保不达标,工人工作环境差
2.粉尘堆积有产生爆燃、粉尘爆炸等安全事故的风险
3.通廊本身用钢量大,造价高

气悬浮带式输送机本体关键技术,解决现有的输送装备(托辊皮带机、移动带式皮带机、圆管输送机、刮板输送机)不能同时满足:“清洁、安全、节能、高效”四个条件的难题。
气悬浮带式输送机工作原理如同气垫船,利用表(地)面效应原理,依靠高于大气压的空气在皮带与支撑面(盘槽)间形成气垫,使皮带部分脱离支撑面运行。鼓风机产生的风通过管道送入气室内形成气垫。
第一代气悬浮输送机的核心技术为:三点布孔盘槽扇形气流。
第二代气悬浮输送机的核心技术为:多点布孔盘槽水波纹气流。
第三代气悬浮输送机的核心技术为:对称供风分风分流装置+腔体微负 压。
理 论 创 新
第三代气悬浮带式输送机的核心设计技术是:腔体微负压保证无扬尘、在盘槽和皮带之间形成地效区,由翼面效应产生气垫和升力(而非压强,如图 1 所示)承载,确保升力平衡和持续工作而不扬尘,智能化中央监控。
第三代气悬浮带式输送机核心技术打破了传统气悬浮输送机坚持的高流量气垫理论,以保证升力平衡和稳定持续不间断为设计原则(如图 2 所示)。
(图一)


(图二)
气 悬 浮 带 式 输 送 机 工 作 原 理
气悬浮带式输送机工作原理是将输送带放在钢板制成的盘槽上,盘槽下部为充满空气的气室,气室内的空气由高压风机供应,通过盘槽上的节流孔喷出,并向盘槽两侧流动,从而在盘槽钢板和输送带间形成空气垫层代替传统皮带机托辊支承皮带,由驱动系统变频驱动从而完成物料的输送。
简而言之,气悬浮带式输送机将不连续的有起伏的托辊支承,转换成了连续而平稳的气垫支承。

01 平稳、高效的气源,使气膜形成更均匀、稳定,皮带与盘槽间的综合摩擦阻力系数仅为0.006,运行主电机能耗减少30%~35%,皮带使用寿命廷长2倍以上。
注:托辊带式输送机摩擦阻力系数为 0.02
八 大 核 心 技 术
02 整体式双气垫结构,保证了气室的密闭性,输送机内部形成微负压环境,粉尘不外溢,减少对周围环境的污染。

八 大 创 新 点
03 以“高静压腔”理论为基础,大胆创新,采用独特的气孔结构,风量利用率达到 75% 以上,比传统气垫带式输送机风机能耗节约30%~35%。传统气垫输送机平均 50m/台风机,“博远”系列可做到 100m/台风机。

与一、二代气悬浮带式输送机风向对比
八 大 创 新 技 术
04 头尾部采用有效的清灰装置,保证灰尘无堆积死角。输送机全程无托辊,这些手段避免了因托辊故障起热引燃积灰、发生火灾和爆炸事故,保障安全生产,同时也避免了托辊停转故障引起皮带撕裂的风险。

八 大 核 心 技 术
05 采用深槽型气室,增加运载量,降低设备投资。
同等带宽条件下,输送量可较原有输送机增加15~20%

普通槽角输送机截面(35%) 深槽角输送机截面(45%)
06 除头尾传动部件外,中间全程气室无转动部件,设备维修量减少80%以上。
同时避免了原有设备检修工需探身进设备内部检查托辊的危险情况发生,保障人员安全。

维 护 与 运 维成 本 比 较

八 大 核 心 技 术
07 全程气室密封,无需防雨、无需建造通廊封闭粉尘,气室箱体可视为箱式梁支撑,减少了栈桥投资。
均以运输量950t/h输送机,24米长度栈桥为基准数据分析对比


八 大 核 心 技 术
08 设备转动件少、监测控制点少、便于实现系统的自动化控制、安全保护、 远程监控和远程维护功能,全面保障设备安全、稳定运行。


产 生 效 益
社会效益:
气悬浮输送机符合国家节能减排的要求,工作环境清洁安全,
粉尘不外溢。践行了“绿水青山就是金山银山”、“绿色发展、清洁生产、
以人为本、环境友好”的理念。
经济效益:
总耗电量较托辊皮带机节省35%以上。
工作环境清洁环保,省去输送线现场清理费用。
设备维修点少、故障率低,日常维护、巡检及维修费用降低80%以上。
综合投资低于带通廊的输送线。
暂无留言